Sphere is a premier private space travel company offering trips to Mars. Sphere is looking to sell tickets to Mars by fostering public interest and increasing transparency in space tourism.
Design a responsive space tourism website
that not only informs the user of the mission and astronaut process, but also is visually captivating and futuristic
Research, UX, UI
156 hours
Self-started project
I began the design process by conducting primary and secondary research in order to better understand the space tourism field and how consumers might respond to space tourism because it is such a complex, high-risk activity.
My assumption was that there would need to be an application process to not only make sure users are suitable for space travel, but also understand the intricacies and risks involved with it.
It is assumed that the technology for travel to Mars has already been invented, and that existing travel behaviors will somewhat reflect those of space travel.
I reviewed academic research studies on space tourism and the psychology of risk-aversion, as risk is an inherent factor in space tourism.
1. Space tourism should target rich, adventurous young people (Crouch et al., 2008). The few existing space tourists are primarily middle-aged, wealthy male entrepreneurs.
2. Price and safety are the biggest obstacles to the consumption of space tourism.
3. The framing effect - a cognitive bias where an individual makes a decision based off of its presentation (either positive or negative) - plays a major role in risk-aversion.
4. Emphasizing the benefit of closure can help reduce consumer risk-aversion (American Marketing Association).
I conducted market research in order to understand space industry standards and key features of travel websites.
1. Spaceflight companies lack transparency on the extensive health requirements and risks involved with space travel and use a lot of jargon
2. Successful travel agencies tended to provide in-depth information and alternative payment options.
I interviewed 5 participants about their existing travel behaviors, thoughts and feelings surrounding space travel, and experiences with online applications.

Participants were most excited by the visual experience of space travel.
Participants felt that health and safety, training, and price were the most important aspects of space travel.
Participants did extensive research before traveling to a new place.
I combined my earlier research with data on existing space tourists in order to create a persona representative of the target market.

Based on my research insights and persona, I began to categorize and structure the information based on what was most useful, usable, and user-friendly.
A sitemap was created in order to visualize the layout and content of the site.

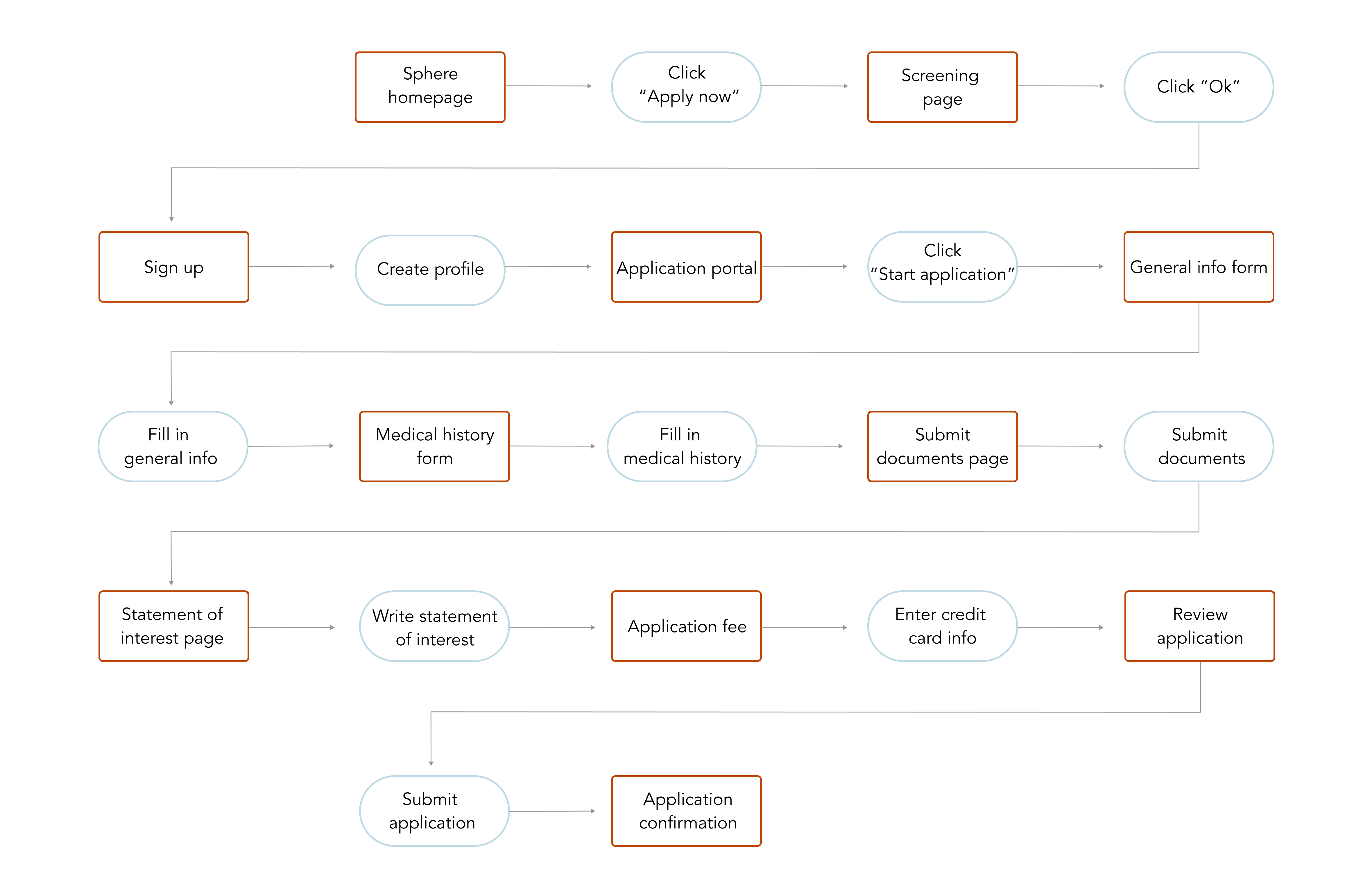
In order to understand the ideal user path, I built a task flow of the application process to go to Mars.

I identified the three major paths users could take to achieve the path described in the task flow above.

I came up with a few early sketches for the homepage in order to determine which components worked best together.

I then adapted elements from my earlier sketches to create wireframes for the homepage on mobile, tablet, and desktop.

I then created wireframes for the key screens of the site.

Before moving the wireframes into the final UI design, I explored some different styles and created a few provisional UI components in accordance with atomic design principles.

To show how the website would behave on various devices, I made responsive designs for the homepage and screening page.


In order to determine eligibility, users are able to review astronaut requirements.

Each user will be asked to create a profile, which can be used to access their application.

In order to become an astronaut, users will have to fill out an application to ensure that the applicant is suitable for space travel.

The dashboard is where users can resume their application and see any updates in the review process.

To evaluate the efficacy of the homepage and application process, I conducted usability tests on 4 participants.
The main areas for improvement were that people had some difficulties finding the "Apply" button, confusion about what the "Explore Mission Mars" button does, and desire for more external guidance in the application process.
.jpg)
After analyzing and prioritizing the user feedback, I iterated over the design and updated the prototype.
This was my first end-to-end UX design project that allowed me to gain a thorough understanding of design, research, testing, and constant iteration. I chose to do my project on a largely speculative concept in order to challenge myself to think outside of the bounds of existing information. The fact that space travel is high-risk and high-commitment enabled me to delve into the psychology of safety and risk.
This project also taught me the complexities of designing novel products that require a large level of commitment. It is only after we take the time to understand the thoughts and feelings of the user that we can effectively support them through these processes
Design is never finished, so my next steps would be: